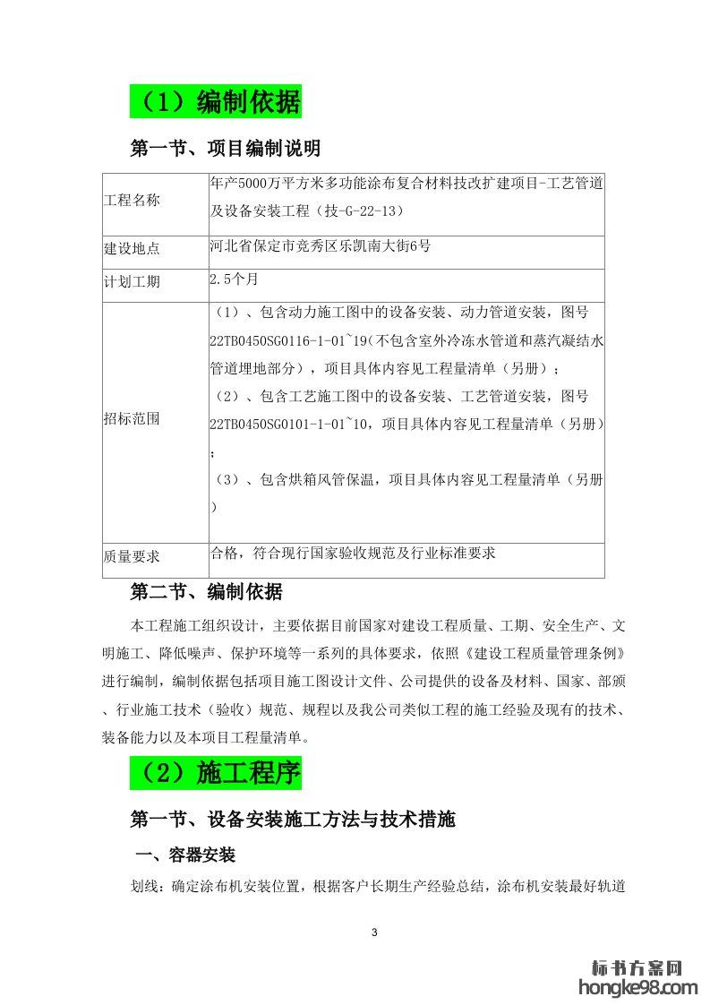
工艺管道及设备安装工程施工技术方案(184页)

3.0 标书专业制作 2025-05-12 61 1.09MB 184 页 77金币 海报
侵权投诉
工艺管道及设备安装工程施工技术方案(184页).docx

共184页,预览46页

还剩页未读, 继续阅读

作者:标书专业制作 分类:工程类 价格:77金币 属性:184 页 大小:1.09MB 格式:DOCX 时间:2025-05-12
/ 184
客服
关注